为进一步做好学校校园安全和寒假放假学生安全返乡工作,深入贯彻落实《河南省教育系统集中开展安全生产“六查一打”专项行动工作方案》,学校上下齐心协力开展安全排查和学生安全教育,做到安全无死角,隐患早排除,确保校园和学生安全。
一、高度重视,扎实安排
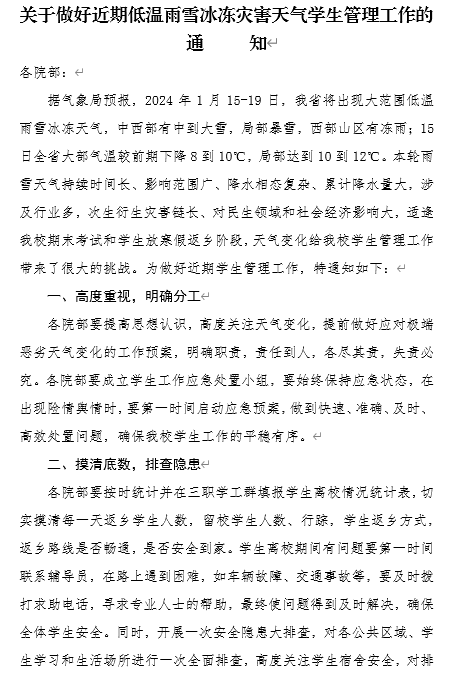
学校领导一直高度重视校园安全稳定工作,定期召开会议,安排部署校园安全工作。在每学期开学初和学期末,都要召开专题会议,研究安排部署学生返校和假期安全工作。今年1月初,学校制定并下发了《关于2024年寒假工作安排及有关要求的通知》,学生处下发了《关于做好近期低温雨雪冰冻灾害天气学生管理工作的通知》和《2024年寒假致全体学生及家长的一封信》,落实安全工作责任、做好假前安全隐患排查,全力保障寒假、春节期间校园安全稳定、和谐有序。针对放假前校园安全隐患排查,学生安全返乡教育,学生假期居家安全教育等提前安排部署。




二、狠抓落实,压实责任
各级领导深入一线,开展安全督导。针对门卫值守、配电房安全、消防设施、湖边区域和学生宿舍、教室、餐厅、图书馆等场所的安全隐患,以及寒假期间留校人员管理、校园安全防范等方面的落实情况,责任到人,开展全面排查督导,针对督导排查过程中发现的问题和隐患,要求立即开展整改,确保各项安全隐患得到及时消除。



三、全面排查,多方教育
各院部按照学生处统一要求,组织召开全体同学安全稳定主题教育班会,一是要求学生在离校后关窗锁门,切断所有电源,做到“人走断电”,提高安全防范意识。二是要求学生如实报备假期去向,在假期期间保持与辅导员的随时联系和沟通,保证辅导员能第一时间联系到每一名学生。三是各院部为每一名学生发放假期安全告知书,告知其在假期期间的各项安全责任,提高安全警示。四是提醒学生离校返乡途中高度重视乘车安全,注意个人及财务安全,到家要及时向辅导员报备。五是学生处每天统计学生返校情况并上报学校领导,压实责任,确保每一名学生安全到家。六是积极开展假期安全教育,提醒学生假期中要注意自身安全,关注网络安全,提高网络诈骗防范意识。七是积极合理做好学业规划,过一个充实丰富的假期,要合理安排学习,自觉树立思想安全意识,时刻遵纪守法、规范日常及网络言行,自觉维护学校和大学生形象。
校园安全是学校的第一道生命线,校园安全关系着每名师生,关系着每个师生的家庭,关系着社会的安全稳定,我校将始终牢固树立“预防为主,安全第一”的思想,严格按照上级部门的相关指示落实校园安全排查,将师生安全工作落到实处,为全校师生的生命安全保驾护航!为全校师生营造文明、安全、和谐的校园环境,确保学校寒假期间平安稳定。


